服装产业园区分布图:浙江领先广东排名第二
中国服装产业产业链主要分为上游服装原材料及印染;中游服装设计生产;下游服装销售。目前,中国服装企业大多进行了产业链的下游延伸,自产自销。随着电商经济的发展,以淘宝、京东为代表的第三方电商平台成为服装销售的重要渠道,大型服装企业也逐渐建设自己的线上电商平台,但在规模、流量方面依旧有着巨大的差距。
中国服装行业上游代表企业主要有棉纺企业华孚时尚、鲁泰A、百隆东方等;毛纺企业新澳股份、江苏阳光、上海三毛等;丝绸企业嘉欣丝绸、万事利、金鹰股份等;印染企业华纺股份、航民股份、富春染织等;服装辅料企业伟星股份、浔兴股份等。
中国服装行业中、下游代表企业有海澜之家、森马服饰、雅戈尔、太平鸟、美邦服饰、报喜鸟、安正时尚、锦泓集团等。各企业旗下品牌按细分市场可分为男装品牌、女装品牌、童装品牌和男女装兼备的综合品牌,其中男装品牌代表有海澜之家、雅戈尔、太平鸟男装等;女装代表品牌有LANCY、VGRASS、玖姿等;童装品牌有balabala、Annil、拉比等;综合品牌代表有森马、美特斯邦威等。
中国服装行业下游第三方销售平台中有线上销售平台代表淘宝、京东、唯品会、亚马逊、拼多多、抖音等;线下销售平台家乐福、沃尔玛以及大中小型服装市场、店铺等。
从我国服装产业链企业区域分布来看,服装产业产业链企业主要分布在华东、华南地区,其次是华北、华中地区,西北、西南地区企业相对较少。
从代表性企业分布情况来看,浙江、广东、上海、福建、山东、江苏、北京等地服装产业企业数量较多。浙江省服装产业代表企业有森马服饰、雅戈尔、太平鸟等;广东省服装产业代表企业有歌力思、汇洁股份等;上海市有美邦服饰、地素时尚等;福建省有七匹狼、九牧王等;山东省有华纺股份、雪松发展等;江苏省有海澜之家、锦泓集团等;北京市有朗姿股份、爱慕股份等。
根据前瞻智慧招商系统显示,我国服装产业产业园区共有266个。进一步筛选出入驻企业数量大于等于10家的服装产业园,数据显示我国服装产业园主要分布在浙江、广东、重庆等地,其中浙江遥遥领先,拥有32个服装产业园;广东排名第二,拥有12个服装产业园;重庆排名第三,拥有7家服装产业园。
目前,中国服装行业上市公司主要布局区域集中在国内,核心服装业务占比普遍较高。从上市企业业务概况来看,大部分企业以经营自有服装品牌为主,少部分企业从事服装代工业务。
根据数据显示,2010-2021年11月,中国服装行业投融资事件数量呈先升后降趋势,投资金额呈现波动上升趋势。2021年1-11月,中国服装行业共发生投融资事件87件,相比2020年增加了10件;投融资总额达到了409.30亿元,相比2020年增加了96.34%。
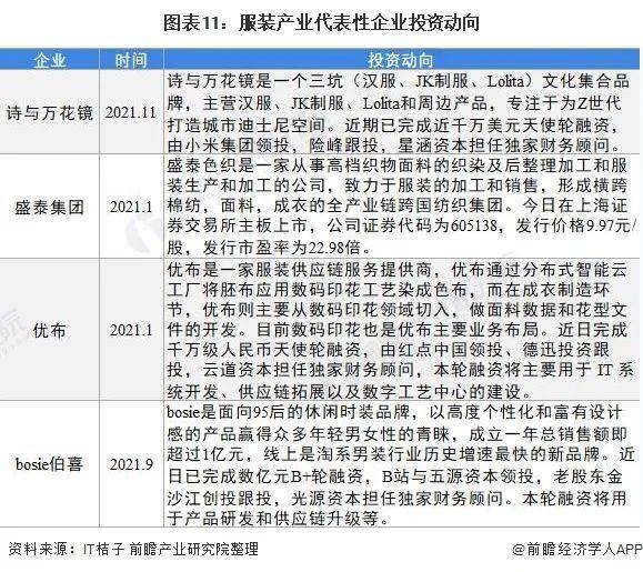
2021年以来,服装产业代表性企业的投资动向主要包括收购公司扩大市场份额,投资产业链公司已获得业务的上下游延伸等。服装产业代表性企业蕞新投资动向如下:
(来源:前瞻产业研究院《中国服装行业产销需求与发展前景预测分析报告》)返回搜狐,查看更多
版权声明:本文由浙江厂房网发布,如需转载请注明出处。部份内容收集于网络,如有不妥之处请联系我们删除 400-0123-021 或 13524678515










